
此次《意见》提出的工作目标是,到2025年,基本补齐既有居住社区设施短板,新建居住社区同步配建各类设施,城市居住社区环境明显改善。
此次《意见》明确提出,以居民步行5—10分钟到达幼儿园、老年服务站等社区基本公共服务设施为原则,以城市道路网、自然地形地貌和现状居住小区等为基础,与社区居民委员会管理和服务范围相对接,因地制宜合理确定居住社区规模,原则上单个居住社区以0.5—1.2万人口规模为宜。

同时,各地要结合城镇老旧小区改造等城市更新改造工作,通过补建、购置、置换、租赁、改造等方式,因地制宜补齐既有居住社区建设短板。
优先实施排水防涝设施建设、雨污水管网混错接改造。充分利用居住社区内空地、荒地及拆除违法建设腾空土地等配建设施,增加公共活动空间。加强居住社区无障碍环境建设和改造,为居民出行、生活提供便利。
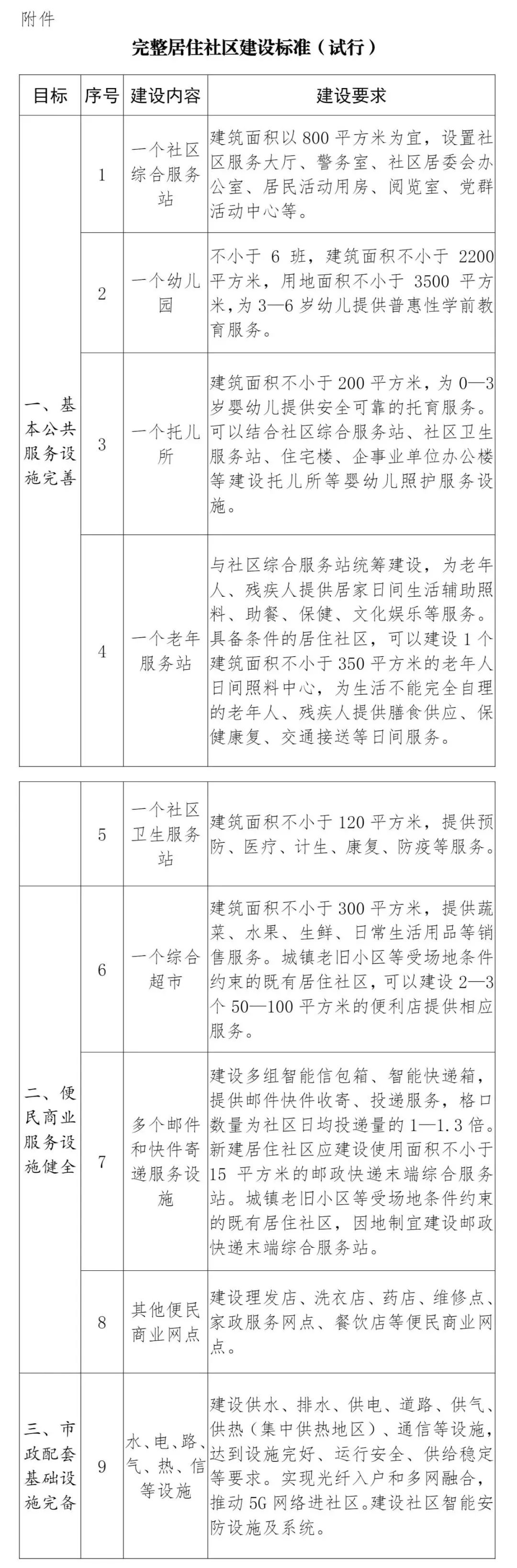
具体的建设标准有哪些


